金华市地区疫情风险(浙江省金华市疫情风险等级)
金华市婺城区能去吗
〖壹〗 、因为发展较差 。婺城区,是浙江金华历史文化古城 ,为金华市中心城区,金华市政治、文化、商贸中心,因当地发展较差,所以待遇也别别的地方相对差一点 ,离职的人很多。婺城区地名由来:1985年由县级金华市析置,以金华旧称婺州城得名;另说因其驻地为婺城得名;隋文帝开皇时设婺州,据《元和志》:婺州盖取其地于天文为婺女之分野。

〖贰〗、近来我位于金华市的火车站 ,想要前往婺城区,可以通过以下公交线路来实现:首先,从金华站出发步行大约110米 ,可以抵达金虹桥站。接着,乘坐k36路公交车,在大约4站之后 ,可以到达人民医院站,需要注意的是,除了k36路 ,还可以选取314路或314支路 。
〖叁〗 、总结来说,婺城区因其完善的就业环境和生活质量,成为金华市内找工作较为理想的地方。
〖肆〗、历史文化丰富: 婺城区拥有众多古迹和文化遗址,如中华第一石窟灵岩寺、古香积寺和金华古楼等 ,这些古建筑和文化景点充分展示了婺城区深厚的历史文化底蕴。 经济发展迅速: 作为金华市的中心城区,婺城区是商业中心和经济发展的核心区域 。
金华疫情封城了吗
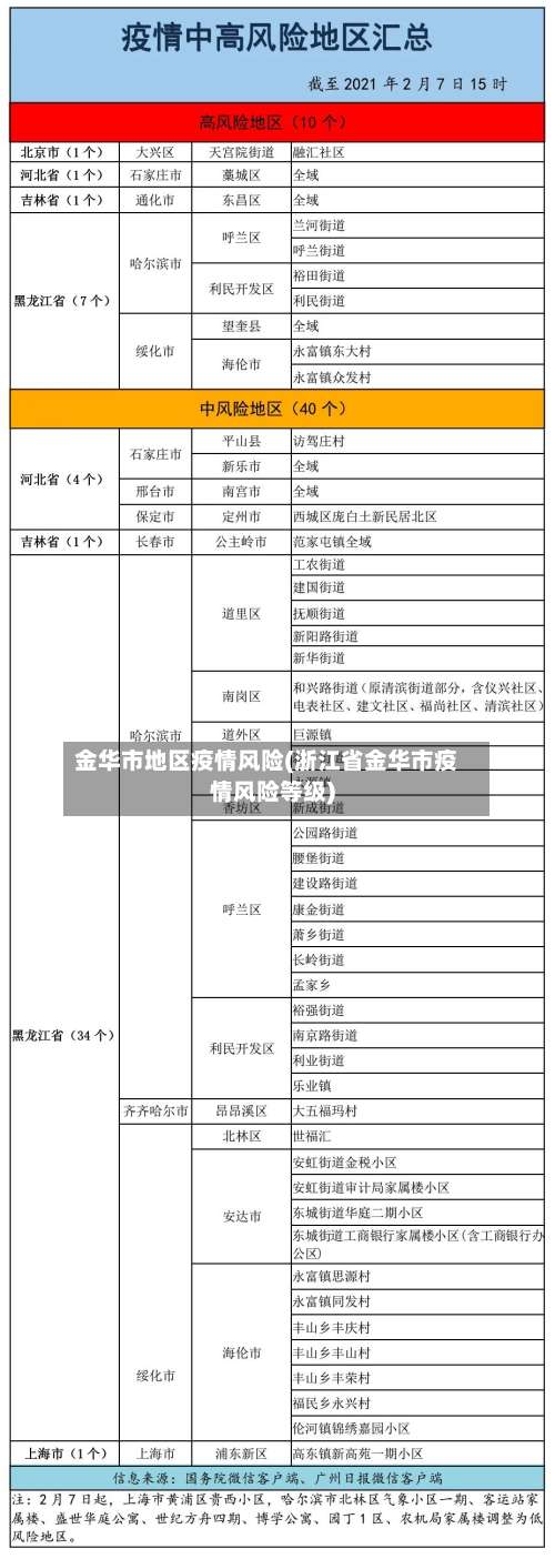
〖壹〗 、你好,你是想问浙江金华2022年9月3日封城了吗?通过查询相关资料显示:浙江金华2022年9月3日没有封城。通过查询浙江省疾控中心发布的疫情公告了解到 ,金华市市低风险地区,没有进行封城。
〖贰〗、您好,您是想问浙江金华疫情封城开始时间是什么时候吗?通过查询相关资料显示 ,浙江金华疫情封城开始时间是2022年8月11日 。金华是浙江省的地级市,根据金华市疫情防控指挥部资料显示:该地区为了防止疫情扩散于2022年8月11日实行静默管理,正式进行封城 ,任何人不得随意出入。
〖叁〗、没有。根据金华义乌市8月19日发布的《义乌市关于调整新冠疫情风险区的通告》,自2022年8月20日0时起,将义乌市江东街道全域从中风险区调整为低风险区 。除西赵村 、毛店村、后园村3个区域外 ,江东街道其他区域解除静默管理状态,其相关公告并未说金华市封城,所以并没有封城。
义乌是低风险区还是中风险区?
〖壹〗、金华义乌地区近来没有中,高风险区域 ,都是低风险地区。什么是高中低风险地区 高风险区域指的是合计新冠病例超过了50例,同时〖Fourteen〗 、天内有过聚集性疫情发生 。中风险地区是14天内有新增加确诊的病例,总计新冠肺炎确诊病例没有超过50例 ,共合计确诊的病例已超过50例,14天之内并无发生聚集性疫情。
〖贰〗、0天。义乌是浙江的县级市,近来浙江省全境属于低风险区 ,从低风险区返回河南不需要隔离,只需要提供四十八小时核酸证明和健康码绿码即可自由通行。义乌市,隶属于浙江省直管 ,由金华市代管,位于金衢盆地东部,浙江省地理中心地处境内 。
〖叁〗、义乌市从中风险区调整为低风险区。8月21日 ,浙江义乌市举行新冠肺炎疫情防控工作新闻发布会,介绍义乌市疫情最新情况。8月20日21时至8月21日9时,义乌市无新增新冠病毒阳性感染者 。
〖肆〗 、不能。百度黄码是指去过中高风险地区的人员,在百度APP中的健康码显示为黄色 ,而根据义乌市疫情管理办公室指出,义乌市已经属于我国的低风险地区,其中中高风险地区的人员需要进行隔离 ,不得在市内进行流动,所以黄码是不可以去义务货运市场的。
〖伍〗、中风险 。义乌近来仅佛堂镇、大陈镇为中风险乡镇(街道),城西街道为较低风险乡镇(街道) ,其余11个镇街均属于低风险乡镇(街道),占全市14个镇街的近八成。
〖陆〗、按原则以居住小区或所在村为单位划定,根据流调结果可调整风险区的范围。中风险地区:新冠病毒阳性感染者停留或是活动一段时间 ,且可能有一定疫情传播风险的活动地 、工作地等区域,划为中风险区 。风险区范围按照流调结果划定。
义乌今天是什么风险等级
没有风险等级。义乌,浙江省辖县级市 ,由金华市代管,通过查询相关资料显示:截止于2022年10月7日该地区没有新增本土病例的增加所以没有疫情和风险等级,当地居民持有七天内的核酸检测报告即可正常出行 。
义乌最新是中风险等级。通过查询相关公开资料显示,截止于2022年12月16日义务疫情防控为中风险地区 ,各地区已经放开,则防控疫情措施要求是出门佩戴好口罩。
严格控制人员流动:从8月11日0时起,全市实施3天静默管理 ,全市域(除大陈、赤岸以及高风险区外)参照中风险区(管控区标准)管控。高风险区(封控区)实行“足不出户、上门服务 ”;其它地区实行“足不出区”,生活物资配送到点,错时取物和参加核酸采样 ,全程戴口罩,严禁聚集 。
义乌疫情风险等级:义乌近来属于中高风险地区,其中高风险区3个 ,中风险地区1个。
您是想问义乌佛堂属于什么风险等级吗?通过查询相关资料显示,义乌佛堂属于低风险地区,在2022年8月20日 ,浙江义务防疫防控办发布的最新风险地区分布图上可以看出,义乌佛堂属于低风险地区,低风险地区采取防范措施,需要做好“个人防护 、避免聚集”。
您是问义乌苏溪之心属于什么疫情风险等级?通过查询相关资料显示 ,义乌苏溪之心属于低风险地区 。根据新闻报道“2022年8月16日,义乌市苏溪镇从中风险区调整为低风险区”,义乌苏溪之心位于义乌市苏溪镇 ,所以近来2022年8月27日乌苏溪之心属于低风险地区。

发表评论