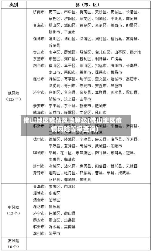
佛山地区疫情风险等级(佛山地区疫情风险等级查询)
广东疫情重点地区名单
〖壹〗 、广州在荔湾、番禺、增城 、南沙等重点区域及机场、港口等人员密集场所开展核酸检测,累计采样220万人 。截至6月21日8时 ,未发现阳性感染报告。CA868航班疫情“外溢 ”该航班累计报告38例阳性(确诊30例,无症状8例),已暂停运行四周。

〖贰〗、广东疫情最新情况全省情况:截至3月13日24时 ,全省累计报告新冠肺炎确诊病例1356例,累计出院1299例,累计死亡8例 。13日当天全省无新增确诊病例 ,新增出院3例。有483名密切接触者正在接受医学观察。在院病例情况:在院的49例确诊病例中,轻型1例,普通型29例,重型5例 ,危重型14例 。

〖叁〗 、020年3月广东省新冠肺炎疫情风险等级重点地区名单如下:中风险地区:广州市越秀区;深圳市福田区;佛山市禅城区、南海区、顺德区、三水区;惠州市惠城区 、惠阳区、惠东县、博罗县 、大亚湾区;中山市主城区片区;肇庆市端州区;揭阳市普宁市。

〖肆〗、重点区域和场所类型根据疫情防控要求,重点区域和场所通常包括以下类别,具体名单需以官方实时更新为准:封控区/管控区/防范区封控区:实行“区域封闭、足不出户 、服务上门”管理措施。管控区:实行“足不出区、错峰取物”管理措施。防范区:实行“强化社会面管控 ,严格限制人员聚集 ”管理措施 。
〖伍〗、国内重点地区(2025年7月最新数据)广东省以下13个地市报告本地病例:佛山 、广州、东莞、中山 、深圳、江门、肇庆、梅州 、珠海、惠州、潮州 、阳江、云浮。全球分布特征主要流行区域集中在美洲、亚洲和非洲三大洲,但受传播范围广 、变数多的影响,具体国家名单尚未公开。
全国疫情风险等级名单是?
〖壹〗、高风险等级地区:以县、市(区)为单位 ,累计病例超过50例,且14天内有聚集性疫情发生的地区 。中风险地区:以县市区为单位,存在以下两种情况之一的地区:14天内有新增确诊病例 ,且累计确诊病例不超过50例;或累计确诊病例超过50例,但14天内未发生聚集性疫情。
〖贰〗 、疫情等级划分的4个等级判定主要依据病例数、传播风险及区域防控需求,通常分为低风险、中风险 、高风险和重点管控区域(部分地区可能将“重点管控”单独列为一级或纳入高风险范畴)。以下是具体判定标准及说明:低风险地区判定标准:无新增本土病例:连续14天内无新增本地确诊病例或无症状感染者 。
〖叁〗、查询全国中高风险区:在查询页面底部点击“查看全国中高风险疫情地区” ,可获取实时更新的全国中高风险区列表,包含具体省份、城市及区域名称。注意事项:风险等级划分依据为当地疫情形势、病例数及传播风险,由省级卫生健康部门动态调整并公布。
佛山是中高风险地区吗
〖壹〗 、佛山南海1地调整为中风险是因为当地报告了1例本地新冠肺炎确诊病例,根据相关防控工作指引和通知要求 ,将佛山市南海区桂城街道华福御水岸小区风险等级由低风险调整为中风险 。 具体情况如下:事件背景:5月28日,佛山市南海区报告了1例本地新冠肺炎确诊病例。
〖贰〗、广东是中高风险地区,截止9月13号广东部分中高风险地区如下:罗湖区东湖街道翠鹏社区鹏城花园一期7栋1单元。罗湖区黄贝街道华丽小区2栋1单元 。福田区莲花街道布尾村第4栋。福田区南园街道巴登村第19号。福田区福田街道广业大厦东座、北座(福华路11-4号除外)。
〖叁〗 、如果佛山市民没有高风险区旅居史 ,且目的地没有特殊的防疫要求,那么可以正常外出,不需要进行隔离 。但需要注意的是 ,市民仍需关注目的地的相关防疫政策,确保行程符合当地要求。有高风险区旅居史情况 如果佛山市民有高风险区旅居史,那么来佛返佛时可能需要采取居家隔离或集中隔离措施。
〖肆〗、当前 ,广东佛山并没有疫情,也没有被列为高风险或中风险地区 。因此,如果你从佛山返回 ,按照近来的政策,并不需要进行隔离。然而,为了保障你和他人的健康安全,建议你在返回后的几天内尽量避免外出 ,并通知所在社区居委会。在返回后的一段时间内,进行自我观察和监测 。

基孔肯亚热广东佛山人不能到省外吗
〖壹〗、政策动态:基孔肯雅热防控措施可能随疫情形势调整,需通过官方渠道(如佛山市卫健委官方网站 、均安镇政府公众号)获取最新政策 ,避免因信息滞后导致防控疏漏。科学认知基孔肯雅热基孔肯雅热通过伊蚊叮咬传播,潜伏期通常为2-4天,主要症状为发热、关节痛及皮疹 ,多数患者可自愈,但老年人和慢性病患者可能发展为重症。
〖贰〗、根据近来深圳市疫情防控政策,从佛山顺德返回深圳是否需要报备 ,主要取决于以下情况:基孔肯雅热疫情动态若顺德区被国家或广东省卫健部门列为基孔肯雅热疫区(或存在本地传播病例),返深时需向社区或“i深圳 ”APP主动申报,并配合可能的健康监测 。
〖叁〗 、广东省内前往云浮市旅行可有效避开基孔肯雅热感染风险。具体分析如下:云浮市风险极低的核心依据疫情监测数据云浮市疾控部门长期未报告基孔肯雅热本地感染病例 ,且通过蚊媒密度监测(如布雷图指数)和传染病症状监测网络,可及时识别潜在风险。其防控体系覆盖医疗机构、社区和重点场所,形成多层级预警机制 。
〖肆〗、能去广东,但在疫情存在的情况下 ,需采取适当防护措施。基孔肯雅热是一种由基孔肯雅病毒引起的 、通过伊蚊叮咬传播的蚊媒传染病。面对广东的基孔肯雅热疫情,以下是一些建议,以确保前往该地区的安全性:做好防蚊措施:前往广东的人员应穿长袖衣物 ,使用驱蚊剂,并尽量在室内安装蚊帐或使用蚊香等防蚊产品。
深圳来佛山要不要隔离
从深圳低风险地区来佛山的人员:若出发地为深圳其他低风险区域,且持有绿色健康码(粤康码或国家政务平台健康码) ,则无需隔离 。但需配合佛山当地进行健康监测,并建议主动进行一次核酸检测(非强制)。 深圳疫情风险等级的动态性:需注意,深圳中风险地区范围可能随疫情变化调整。
去过佛山是否需要隔离取决于出发地的风险等级和个人的旅居史 。一般情况下 ,来自低风险地区的人员在前往佛山时,不需要进行隔离。但为了保障公共卫生安全,建议从外地来返佛山前在始发地检测1次核酸 ,并持48小时核酸阴性证明出行。这一措施有助于及时发现潜在的感染者,减少疫情传播的风险 。
自费。深圳,简称“深”,别称鹏城 ,是广东省副省级市、计划单列市、超大城市,国务院批复确定的中国经济特区、全国性经济中心城市和世界化城市。
现在进入佛山需要:对下列人员实施集中或居家隔离14天,每3天进行1次核酸检测:有中高风险地区 、封控区、管控区所在镇街道旅居史人员;有虽未划定风险区但有病例或无症状感染者报告所在镇街道旅居史人员;与病例或者无症状感染者活动轨迹有时空交集人员;国外归来人员 。
隔离不会 ,但你要提前做好核酸检测,因为到了佛山,要查你48小时内核酸检测是否为阴性。
近来从深圳出发去往外地 ,不需要隔离,需要核酸检测。2021年6月7日12时起,旅客进站乘车 ,广州、佛山市旅客须出示健康码绿码和48小时内核酸检测阴性结果;广东省其他地区旅客乘车出省须出示健康码绿码和48小时内核酸检测阴性结果(省内出行只需查验健康码绿码) 。
发表评论