【哈尔滨疫情地区隔离标准,哈尔滨疫情地区隔离标准最新】
哈尔滨西站最新防疫要求
〖壹〗、哈尔滨西站为了防控疫情的需要不让出站。通过查询相关公开信息了解到 ,哈尔滨市防疫对外公布消息,截止2022年11月4日,哈西站出站要求低风险地区来哈尔滨人员出示行程码 ,龙江健康码绿码,48小时核酸报告,且出站要实行落地做核酸 。

〖贰〗 、近来,哈尔滨西站进站(去往省外) ,无需出示48小时内的核酸检测阴性证明,也无需凭“龙江健康码”绿码通行,只要身体无不适感 ,体温正常即可进出车站。 出站(省外进哈),无论是低风险还是中高风险,都不需要出示48小时核酸证明、健康码绿码。对于出站时 ,只要有车票,持有效证件,即可进出车站 。

〖叁〗、可以拨打电话0451-12345/0451-51012320(哈尔滨市防疫指挥部) ,也可以拨打电话0451-82762345(南岗区防疫指挥部)。近来,哈尔滨西站进站(去往省外),无需出示48小时内的核酸检测阴性证明(涉疫区除外 ,证明电子版和纸质版均可),凭“龙江健康码 ”绿码通行。
〖肆〗 、哈尔滨西站的防疫要求就是人人都需要出示绿色出行健康码,测量体温正常就可以上车出行。

从哈尔滨回来需要隔离吗
从哈尔滨 回来的人要不要隔离,要看目的地的地方政策 。正常情况下 ,现在国内很多的城市对于从低风险区零疫情的城市来的人员,都是不需要被要求隔离的,不过应该会需要健康码绿码或者核酸证明。
哈尔滨近来属于中风险地区 ,所以从哈尔滨回来低风险地区需要隔离。大多数地区都会对中风险地区人员采取居家隔离或者集中隔离限制措施 。低风险地区人员并且持有阴性核酸证明到达目的地后不需要进行隔离,只要个人做好健康检测、注意安全减少与多人聚居就可以。
从哈尔滨飞沈阳(或任一无疫情城市)再换乘飞深圳,非常可能仍然需要隔离或接受健康管理措施 ,具体需以出发地、中转地及目的地最新政策为准。以下为详细分析:首先,出发地哈尔滨的疫情情况是核心因素 。
如果直接从哈尔滨去上海且哈尔滨不属于国内疫情中高风险地区,则不需要隔离。但需注意以下几点:中高风险地区管理:如果哈尔滨被列为国内疫情中高风险地区 ,或者途经中高风险地区来沪,需要遵循相应的管理措施。
从哈尔滨到秦皇岛回来,需要隔离吗?虽然不需要离 ,但是需要做核酸检测 。
近来,从哈尔滨前往上海的人员,在一般情况下,不需要进行隔离。上海已全面恢复日常医疗服务 ,对于来自非重点国家或地区的人员,没有特别的隔离要求。就医人员特别说明 除了来自重点国家或地区的人员外,其他来沪就医人员同样不需要隔离14天 。
哈尔滨防疫政策最新
〖壹〗、将离哈人员需持48小时内两次核酸检测阴性证明调整为48小时内一次核酸检测阴性证明。市民群众进入经营场所和单位 、乘坐市内公共交通工具 ,需严格落实“扫码、测温、戴口罩”(公交车 、网约车、出租车无需测温),查验“龙江健康码”绿码,不再查验核酸检测阴性证明。
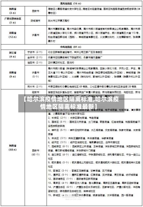
〖贰〗、天内有高 、中风险区旅居史的抵返哈人员 ,抵哈后实行“手递手 ”闭环管理,进行“7天集中隔离医学观察”,健康码赋红码 ,每天进行“核酸 抗原”双检测。
〖叁〗、回哈尔滨隔离政策:有高风险人员抵返哈人员严格按照规定闭环管理,实行7天居家隔离,共同居住人员一同落实7天居家隔离管控措施 ,不符合居家隔离条件的实行集中隔离 。
〖肆〗、哈尔滨常态化防控区域防疫政策:“三站一场”和公路查验点对域外抵返哈人员需查验健康码和48小时内核酸检测阴性证明。健康码绿码但未持有48小时核酸检测阴性证明的,须免费核酸检测一次,无需等待结果,抵达居住地。黑龙江省内(非口岸城市)无疫情城市来哈持健康码绿码 ,无需提供核酸检测阴性证明 。
〖伍〗 、根据当前疫情形势变化和病毒变异情况,为科学精准落实国家第九版防控方案、二十条和“新十条 ”优化措施,经专家组研判 ,市指挥部决定,对全市疫情防控措施进行优化调整。从哈尔滨出发的防疫政策 不再对跨地区流动人员查验核酸检测阴性证明和健康码 不再开展落地检。
进入哈尔滨最新规定
外地车在哈尔滨是限行的 。具体限行规定如下:限行时间:每天6:309:00和16:0018:30。限行路段:包括东大直街、西大直街 、和兴路、三大动力路、康安路、河鼓高架桥 、征仪路、文昌高架桥、宣化高架桥 、内环西路、友谊路。特殊规定:外省、市及哈市非黑A号牌的长途客运车辆不受“非黑A禁入二环”限制 。
退役军人优待证可以免票进入哈尔滨冰雪大世界。以下为具体说明:政策依据根据第二十六届和第二十七届哈尔滨冰雪大世界官方规定,退役军人持本人退役军人优待证 ,在完成预约流程后可享受免门票政策。这一政策明确针对退役军人群体,体现了对退役军人的优待与关怀 。
【法律分析】中高风险地区返哈尔滨需要隔离。低风险地区不用。疫情期间外出必须出具健康码,行程码 ,核酸阴性证明。疫情期间需要佩戴好口罩 。疫情期间交通出行政策: 全面畅通低风险区人员通行。
截至2025年12月,哈尔滨市尚未取消禁摩令,且未发布后续调整政策。
026年哈尔滨限号规定如下:车牌尾号限行规则哈尔滨对本地车牌实施单双号限行措施 ,具体规则为:单双日通行限制:车牌尾号为9的车辆仅允许在单日(如1日 、3日等)通行;尾号为0、8的车辆仅允许在双日(如2日、4日等)通行 。
眉山疾控关于上海 、陕西、哈尔滨、北京疫情的紧急提醒
眉山疾控针对上海、陕西 、哈尔滨、北京疫情发布紧急提醒,要求相关地区入(返)眉人员主动报备并配合管控,倡导非必要不前往涉疫地区,同时强调个人防护、健康监测及疫苗接种的重要性。具体内容如下:涉疫地区入(返)眉人员需主动报备并配合管控 上海市:11月18日以来有旅居史的人员。
四川疾控发布的重要提示主要围绕云南瑞丽疫情 ,对四川省内群众提出相关防控建议,同时四川多地也发布了紧急提示,具体内容如下:云南瑞丽疫情情况2021年3月29日 ,瑞丽市对重点人群进行常规核酸检测时发现1人核酸阳性,随后通过重点人群核酸检测及密切接触者排查,发现8人核酸检测结果阳性 。
四川多地紧急提醒近期不要前往青岛市。紧急提醒的背景 据山东省青岛市卫生健康委员会网站消息 ,截至10月12日24时,青岛市累计发现6例新冠肺炎确诊病例和6例无症状感染者。针对这一情况,四川省眉山市 、泸州市、雅安市、遂宁市 、自贡市、达州市宣汉县、通川区等地相继在当地官方平台发布紧急提醒 。
月14日0—24时 ,眉山市新增本土无症状感染者8例。新增无症状感染者情况:病例1,居住于眉山市东坡区秦家镇,集中隔离管控中发现 ,诊断为无症状感染者。病例2,居住于眉山市东坡区尚义镇,主动就检中发现,诊断为无症状感染者 。
发表评论