疫情合肥风险地区查询(安徽合肥疫情风险等级2021)
怎么查疫情期间能否进出各个省份
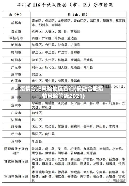
〖壹〗、打开浏览器,搜索本地宝疫情风险等级查询 ,然后打开任意一个城市的本地宝疫情风险等级查询入口 。进入查询入口后,一般会给出几种查询方法,这里在里面找到本地宝自身的疫情风险等级查询入口 ,点击打开(认准网址中本地宝的地址)。打开本地宝疫情等级查询系统后,在切换城市中选取要查询的省市。比如这里选取的是安徽省合肥市 。

〖贰〗 、输入全国出行路径地址并查询在查询页面输入出发地和目的地(如“北京-上海”),或直接选取系统推荐的热门路线,点击“查询 ”按钮。查看各地防疫政策详情系统会显示两地之间的防疫要求 ,包括核酸检测、隔离规定、健康码使用等,部分功能还支持按省份筛选或查看政策更新时间。

〖叁〗 、步骤一:进入《扫码抗疫情》小程序打开微信,点击顶部“搜索小程序”栏 ,输入“扫码抗疫情”,在搜索结果中选取并进入该小程序。步骤二:选取《更多服务》进入小程序后,找到并点击《疫苗信息》选项 ,在展开的菜单中选取《更多服务》 。
〖肆〗、访问查询页面需通过浏览器或指定应用进入当地疫情期间行程查询平台(如“通信行程卡 ”小程序、省级卫健委官方网站或健康码关联页面)。
〖伍〗、通过微信小程序查询全国疫情风险等级,可按照以下步骤操作:打开微信并进入小程序页面打开微信应用,点击底部导航栏的“发现”选项 ,在弹出页面中选取“小程序”进入。
〖陆〗 、方法一:打开微信发现页:首先,在手机上打开微信应用,然后点击屏幕下方的【发现】图标 。进入小程序页面:在【发现】页面中 ,点击【小程序】选项,进入小程序列表。搜索并打开国务院客户端:在小程序搜索框中输入“国务院客户端”,并点击搜索结果中的【国务院客户端】图标进入。

怎么查疫情风险等级
〖壹〗、首先打开微信,点击右下角的“我 ” 。然后点击“支付”。接着点击“城市服务”。然后点击底部的“国务院 ”进入 。然后点击“国务院客户端”。然后点击“疫情风险查询”。进入后 ,就可以看到所在地区的风险等级,点击上面的倒三角形可以切换城市,从而查询全国各地的风险等级 。
〖贰〗、疫情风险等级可以通过微信“中国政府网 ”公众号中的“疫情风险等级查询”功能进行查询 ,具体操作如下:打开微信:确保手机已安装微信(版本号 0.1 及以上),登录账号后进入主界面。进入“搜一搜”:在微信顶部搜索栏点击“搜一搜 ”,输入关键词“中国政府网”。
〖叁〗 、在微信国务院客户端中可以查询自己所在区域的风险等级 ,具体操作步骤如下:点击国务院打开微信,在搜索框中输入【国务院客户端】,点击进入该小程序。点击疫情风险等级进入国务院客户端小程序后 ,切换到新页面,在页面中找到并点击【疫情风险等级】选项 。
〖肆〗、打开微信搜索功能启动微信应用,点击顶部导航栏的“搜索”图标(放大镜形状)。输入关键词搜索在搜索框中输入“疫情风险等级 ” ,点击键盘确认或搜索按钮。选取官方渠道在搜索结果中,找到“中国政府网”提供的服务入口(通常带有官方标识),点击进入 。
〖伍〗、通过微信搜索功能查询:首先,打开微信app ,在界面右上方找到并点击“搜索”图标。在搜索框中,输入“疫情风险等级”等关键词,随后点击搜索结果中的相关内容进入查询页面。在此页面 ,用户能够看到风险等级的查询入口 。接着,进入官方账号页面,找到并点击“风险等级 ”一栏。
〖陆〗 、第一步:启动搜索功能打开微信APP ,点击界面右上角的“搜索”图标,进入全局搜索页面。第二步:输入关键词并进入查询入口在搜索框中输入“疫情风险等级”等关键词,点击下方“搜一搜 ”返回的搜索结果 ,选取带有官方标识的查询入口进入 。
2022年全国中高风险地区查询方式入口
〖壹〗、022年全国中高风险地区查询可通过以下两种主要方式实现:查询方式一:国务院客户端小程序——疫情风险等级查询入口获取:通过微信搜索“国务院客户端”小程序,进入后即可找到“疫情风险等级查询”功能入口。查询流程:进入小程序后,点击页面上部的查询按钮 ,系统将直接展示全国中高风险地区名单,信息一目了然,无需复杂操作。
〖贰〗、022年清明节期间,国内中高风险地区因疫情形势动态变化 ,无法直接列举具体地区名称,但可通过官方查询入口实时获取最新名单 。
〖叁〗 、打开抖音APP首页:启动应用后,默认显示首页内容 ,点击页面顶部“同城 ”选项。进入抗疫频道:在同城界面中,点击页面上方的“抗疫”按钮,系统将跳转至抗疫专题页面。查看风险地区名单:在抗疫频道页面中 ,点击顶部的“风险地区”选项,系统将显示包含武汉在内的全国中高风险地区实时名单。
全国中高风险疫情地区怎么在微信上查询
〖壹〗、在微信上查询全国中高风险疫情地区,可按以下步骤操作:打开微信并进入“支付 ”页面:打开微信应用 ,在底部菜单栏点击“我”,随后选取“支付”选项 。进入“城市服务 ”板块:在“支付”页面中,找到并点击“城市服务”功能入口。该功能整合了各类本地化便民服务 ,包括与疫情相关的查询服务。
〖贰〗、打开微信搜索功能打开手机中的微信app,点击顶部“搜索”选项 。进入粤省事小程序在搜索页面输入“粤省事 ”,点击搜索结果中的“粤省事”小程序。进入疫情区域页面在粤省事首页点击“疫情区域”选项,进入风险地区查询页面。查看风险地区名单页面会直接显示全国高风险和中风险地区列表 ,用户可滑动查看完整信息 。
〖叁〗 、在手机上查看全国中高风险疫情地区,可通过微信《扫码抗疫情》小程序实现,具体步骤如下:步骤一:进入《扫码抗疫情》小程序打开微信 ,点击顶部“搜索小程序 ”栏,输入“扫码抗疫情”,在搜索结果中选取并进入该小程序。
〖肆〗、具体步骤:进入小程序入口打开微信 ,点击底部导航栏的“发现”选项,选取“小程序 ”功能。搜索政务平台在小程序搜索框中输入“国家政务服务平台”,或通过历史记录找到该小程序并进入 。选取风险查询功能在小程序首页找到“各地疫情风险等级查询”入口 ,点击进入查询页面。
〖伍〗、要出远门查询全国中高风险地区,可通过微信的国务院客户端小程序完成,具体步骤如下:进入微信小程序页面打开微信 ,点击底部导航栏的“发现 ”选项,选取“小程序”进入页面。搜索“国务院客户端”在小程序页面右上角点击放大镜图标,输入“国务院客户端 ”并搜索,选取官方小程序进入 。
〖陆〗、在微信上查看疫情中高风险地区 ,可按以下步骤操作:核心步骤:打开微信,通过“支付-医疗健康”入口进入疫情查询页面,选取风险地区功能查看具体信息。详细流程:进入医疗健康模块打开微信后 ,点击底部菜单栏的“我”,选取“支付”选项,在支付页面中找到“医疗健康 ”功能并点击进入。
怎么在地图上看疫情风险地区
〖壹〗 、进入“我的”页面打开高德地图APP ,在首页底部导航栏中点击【我的】,进入个人中心页面。打开“更多工具”在“我的 ”页面中,向下滑动找到【更多工具】选项并点击 ,进入功能集合页面 。选取“疫情地图”在“更多工具”页面中,找到【疫情地图】功能并点击,系统将自动加载当前区域的疫情风险分布信息。
〖贰〗、进入“我的 ”页面:打开高德地图APP ,在首页点击底部导航栏的【我的】。打开工具箱:在“我的”页面中,找到并点击【更多工具】选项 。查看疫情地图:在工具列表中,选取【疫情地图】功能,即可显示当前所在区域及周边的疫情风险等级分布。注意事项:确保高德地图APP为最新版本 ,避免因版本过低导致功能缺失。
〖叁〗、在百度地图上可以查看疫情风险地区,具体操作步骤如下:打开软件:启动百度地图应用(确保版本为1200或更新) 。进入常用功能:在首页找到“常用功能”模块,点击“更多 ”选项。跳转至其他页面:在功能列表中滑动至“其他”分类 ,选取“疫情地图”。
〖肆〗 、在高德地图上查看疫况风险地区,可通过其“新冠肺炎疫情地图 ”功能实现,具体步骤如下:打开高德地图APP:确保手机已安装高德地图应用(如华为mate30pro鸿蒙0系统下的高德地图0版本) ,打开后进入首页 。进入搜索框:在首页下方或最上方找到搜索框,点击以输入查找内容。
〖伍〗、进入疫情地图:打开手机高德地图软件,在首页下方功能栏中找到并点击“疫情地图”选项。选取目标区域:进入疫情地图后 ,地图会以不同颜色标记风险地区(通常高风险地区用深色或特定颜色标注,如红色;中风险地区可能用黄色标记) 。
使用微信怎么查询疫情高低风险区
步骤1:进入微信个人中心打开微信,点击右下角【我的】 ,进入个人中心页面,找到【支付】选项。步骤2:进入城市服务界面在支付页面中,向下滑动找到【城市服务】入口,点击进入。步骤3:选取抗疫查询功能在城市服务界面中 ,找到【抗疫服务】分类,点击【抗疫查询】。
在微信中查询中高风险地区,可通过国务院客户端小程序实现 ,具体操作如下:打开微信并进入小程序界面启动微信APP,点击底部导航栏的“发现”选项,在发现页中选取“小程序”入口 。
选取“防疫查询 ”功能:在“城市服务”页面中 ,通过搜索或浏览找到“防疫查询”选项并点击。此功能专门提供疫情防控相关信息的查询服务。点击“全国中高风险疫情地区 ”:在“防疫查询”页面中,找到“全国中高风险疫情地区”选项并点击 。系统将自动加载并显示最新数据。
打开手机中的微信app,点击上面搜索的选项。进入搜索的页面后 ,输入粤省事,点击结果中的小程序 。在粤省事的页面中,点击疫情区域的选项。进入疫情区域的页面后 ,可以查看高风险和中风险的地区。点击页面右上角三个点的图标,即可可以分享给好友 。
发表评论