上海最新发布疫情地区(上海最新发布疫情地区查询)
网传上海封城,13个区都有确诊,什么情况?
网传上海封城及13个区都有确诊的情况不属实,上海并未封城 ,13个区有确诊病例是国庆后疫情反弹的结果,但近来防控形势整体可控 。 具体说明如下:上海封城为谣言:互联网上流传的“上海封城”消息并不属实。这一谣言可通过简单验证购票网站上的上海车票信息来破除,若封城则车票购买服务会受限或停止 ,但实际情况并非如此。

广州番禺某大厦员工新冠肺炎情况:关于网传“广州番禺某大厦有员工新冠肺炎呈阳性 ”的情况,经核查,近来未发现该大厦有呈阳性的确诊病例 。

上海发布明确回应网传封城消息不属实,没有封城安排。网传内容与官方回应近日网络上流传“今晚上海封城”的消息 ,引发市民广泛关注和担忧。对此,上海发布通过官方渠道明确回应:网传封城消息不属实,上海市政府没有发布任何关于封城的安排或通知。这一回应直接否定了不实传言 ,旨在稳定社会情绪,避免恐慌蔓延 。
三)谣言四起,引发民众恐慌情绪自本轮上海疫情产生以来 ,疫情相关信息裹挟着各类谣言充斥舆论场,从各类阳性确诊到“大树”也不能幸免,再到某菜场封闭、上海封城 、老人因封控买不到药跳楼等。
上海今晚不会封城 ,网传不属实;市六医院发现外省来沪住院病人核酸检测阳性后全院封闭管控;普陀疫情病例感染的病毒与本市之前本土疫情、已有境外输入病例的病原不同源,与国内部分地区境外输入病例的病原高度同源。
居民对“轮流封控 ”的预期与现实中的“连带管控”产生落差,部分未列入首批的区域因人员流动受限、物资短缺陷入被动 ,不确定性放大了恐慌情绪 。二是信息透明度不足。核酸检测安排 、物资配送计划等关键信息常临时通知,导致居民难以提前准备,独居老人、慢性病患者等群体面临食品、药品短缺风险。

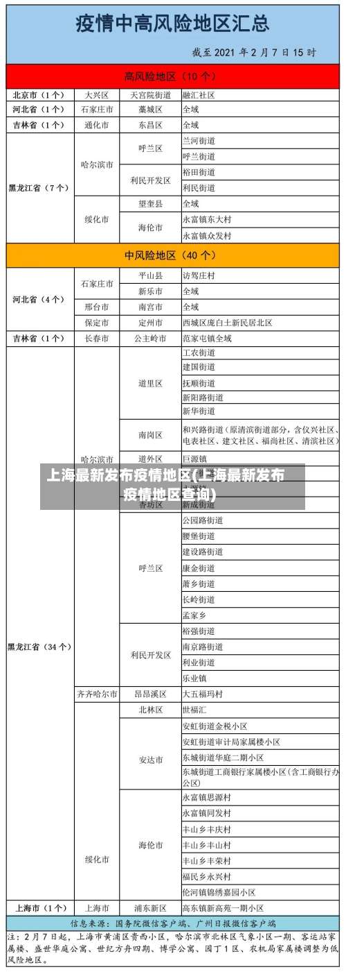
上海新增中风险地区是哪里?
新增中风险地区自2022年3月22日起,浦东新区北蔡镇联勤村冯桥南宅被列为中风险地区 ,相关地区已落实管控措施 。调整为低风险地区自2022年3月22日起,静安区北站街道河南北路233号由中风险地区调整为低风险地区,上海市其他区域风险等级不变。
021年12月2日 ,上海浦东新区花木街道牡丹路186弄小区被列为中风险地区,上海市其他区域风险等级不变。中风险地区划定依据:根据国务院联防联控机制要求及上海市疫情防控工作领导小组办公室研究决定,自2021年12月2日0时起 ,因新增本土确诊病例关联因素,将浦东新区花木街道牡丹路186弄小区划定为中风险地区 。
上海新增1例新冠肺炎确诊病例,所在浦东新区祝桥镇营前村被列为中风险地区。病例基本情况患者王某某 ,男性,51岁,在浦东机场西区航司货运站从事搬运工作 ,自4月8日起未曾离沪。
上海疫情防控最新通知查询方法
上海卫健委官方网站是查询最新疫情防控通知的首选途径 。访问上海卫健委官方网站(https://wsjkw.sh.gov.cn/),或直接点击该链接进入官方网站首页。首页上通常会有“新冠肺炎疫情防控”的字样,点击进入后,您会看到疫情通报部分 ,其中包含了最新发布的防控通知。
访问官方网站 直接访问上海市卫生健康委员会官方网站:在搜索引擎中输入“上海市卫生健康委员会官方网站”,找到官方网站后点击进入。在首页找到“疫情防控 ”或“疫情数据”等相关栏目,点击进入后就能看到最新的疫情数据和防控措施 。
方法一:使用高德地图查询 步骤简述:在上海的用户只需打开手机定位功能 ,并打开高德地图应用。在地图首页,即可直观地看到所在小区及周边的封控状态。优点:此方法直观便捷,能够实时反映封控区域的变化 ,适合需要快速了解周边封控情况的用户 。
方法一:通过“本地宝”小程序查询(适合落地大城市)适用场景:目的地为北上广深等大城市或各省会城市。操作步骤:在微信搜索栏输入“城市名+本地宝 ”(如“上海本地宝”),进入对应公众号。在公众号菜单或搜索框中输入关键词(如“上海疫情”“上海隔离政策 ”),即可获取当地最新隔离要求 。
通过“上海本地宝”官方微信可查询上海无疫情小区 ,具体步骤如下:打开官方微信:确保手机已安装微信(版本0.22及以上),并登录账号。搜索并进入“上海本地宝”官方微信:打开微信“搜一搜 ”功能,输入“上海本地宝” ,在搜索结果中选取“官方帐号”下的“官方微信 ”进入。
局限性:部分中小城市可能未开通本地宝服务,需改用其他方法 。 通过“国务院客户端”小程序(全国通用,权威更新快)适用场景:需查询任意地级市的最新防疫政策。操作方法:微信搜索“国务院客户端”小程序,进入后点击“各地防控政策”板块。
发表评论