北京通州疫情风险地区/北京通州疫情分布
北京通州是什么风险等级
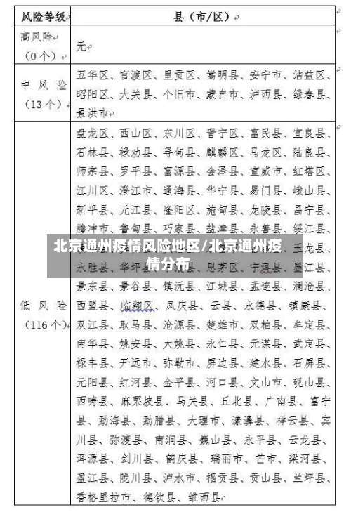
〖壹〗、截至2022年5月18日24时,经市疾控中心评估,按照《北京市新冠肺炎疫情风险分级标准》 ,朝阳区3地、房山区3地 、通州区1地调整风险等级。升级为中风险地区:房山区阎村镇北京理工大学房山分校:近14天累计报告4例本土确诊病例,即日起由低风险地区升级为中风险地区。

〖贰〗、北京通州区近来属于低风险区域(截止2022年6月22日11时) 。风险区解封条件:低风险区域一般无强制封闭措施,但若局部出现疫情 ,封闭小区的解封时间通常需满足14天无新增病例的条件,具体解封时间需根据疫情防控实际动态调整。

〖叁〗、北京通州出京一般不需要隔离,但非必要不离京 ,且具体隔离规定需以目的地城市防疫政策要求为准。以下是详细说明:通州出京总体要求:北京通州有1例以上本土确诊病例时,非必要不离京 。这是为了减少人员流动带来的疫情传播风险,保障市民健康和城市安全。

〖肆〗 、摘星背景:此前北京因部分区域通报确诊病例 ,疫情等级调整为中高风险地区,导致居民行程码出现星号。星号表示用户去过或经过确诊病例地区,可能对出行造成限制 。摘星条件:全域调整为低风险地区 ,且无中高风险地区存在。
〖伍〗、现场办理:在北京市任意进京检查站或办证处办理,需携带驾驶人身份证、机动车驾驶证 、机动车行驶证;政策依据:进京证管理政策与出京无关,仅针对入京车辆。
〖陆〗、涉及7个区:顺义区17例、海淀区8例 、丰台区3例、西城区、朝阳区 、通州区、昌平区各1例 。风险地区调整 新增中风险地区:房山区韩村河镇五侯村(近14天累计报告4例本土确诊病例)。风险等级下调:房山区窦店镇燕都世界名园社区由高风险降为中风险(近14天累计报告5例本土确诊病例)。
北京昨日新增46例,本轮疫情累计138例,涉及8个区!
〖壹〗、北京昨日(4月26日16时至27日15时)新增本土新冠肺炎病毒感染者46例,本轮疫情(4月22日以来)累计报告138例 ,涉及8个区 。 具体信息如下:新增病例详情 新增46例中,确诊病例42例,无症状感染者4例。区域分布:朝阳区25例、房山区12例 、通州区5例、丰台区3例、昌平区1例。
〖贰〗 、月23日12时至24时 ,北京新增境外输入确诊病例16例,全天累计新增境外输入确诊病例31例,新增境外输入关联病例1例。具体信息如下:境外输入确诊病例情况3月23日12时至24时新增16例 ,来源国包括:英国10例、西班牙2例、美国2例 、希腊1例、墨西哥1例 。全天累计新增境外输入确诊病例31例,疑似病例5例。
〖叁〗、广西天峨县学校甲流疫情2月24日起,天峨县高级中学等学校出现聚集性发热症状 ,累计报告154例(学生153例,教师1例),确诊为甲型流感。截至3月3日 ,138人已康复,其余患者病情稳定 。内蒙古呼和浩特德尔塔变异株疫情截至3月4日,累计确诊396例,传播链涉及婚宴 、家庭聚会等场景。
〖肆〗、月13日0时至24时 ,新增237例本土确诊病例和170例无症状感染者,356例隔离观察人员、48例社会面筛查人员,无新增疑似病例;新增3例境外输入确诊病例和4例无症状感染者 ,无新增疑似病例。治愈出院27例,解除观察的无症状感染者7例 。
〖伍〗 、截至3月26日24时,累计报告境外输入确诊病例29例 ,累计出院6例。3月26日0-24时,新增境外输入关联本地确诊病例1例(嘉兴市1例)。截至3月26日24时,累计报告本地确诊病例1218例 ,累计出院1216例,累计死亡1例,治愈出院率98% 。病例为男性 ,25岁,温州永嘉籍。
〖陆〗、本土疫情专报 7月29日0-24时,我市新增本土确诊病例10例(其中3例为既往通报的无症状感染者转确诊),本土无症状感染者12例。截至29日24时 ,7月15日以来,累计报告本土确诊病例168例,本土无症状感染者82例 。 “07·15”疫情无新增本土确诊病例 ,无新增本土无症状感染者。
北京通州通报:返京后不守居家规定外出购物,日期重计、费用自理!_百度...
唐某某:近日从某风险区返京,村委会落实居家健康监测并同步签订告知书。其于10月6日7点左右私自外出购物被工作人员及时发现,近来已被安排转居店健康监测 ,日期重新计算,费用自理。计某某:近日从某风险区返京,向村委报备后落实居家健康监测并同步签订告知书 。
环京地区通勤人员按照现有的规定继续执行 ,即首次进返京需持48小时内核酸检测阴性证明,此后每次进返京持14日内核酸检测阴性证明即可,鉴于当前疫情形势 ,天津方向的通勤人员每次进返京需持48小时内核酸检测阴性证明,待疫情平稳后,将及时调整。
通过铁路返京的,武汉市组织返京人员在火车站统一乘车;国铁部门强化途中体温检测 、健康管理、消毒防疫等工作;列车抵京后将由各区安排专车送到居住地和集中观察点 ,实现点对点对接、全过程闭环管理。滞留武汉北京人员抵京后,在京有固定居所的,认真做好社区防控 ,严格实行居家观察14天 。
【198+84】最新全国中高风险地区名单
最新全国风险地区名单可通过本地宝——全国疫情中高风险地区名单查询器实时查询。查询平台:本地宝——全国疫情中高风险地区名单查询器查询入口:点击进入(实时更新)本地宝的全国疫情风险等级名单查询系统由小编们实时维护,风险地区有调整时会第一时间更新专题,确保用户获取的信息准确且及时。
查询方式:点击进入上海本地宝的风险专题页面 ,可获取全面的风险地区数据 。附加功能:关注微信公众号“上海本地宝 ”,在对话框搜索【风险】,即可便捷获取实时更新的全国疫情风险等级和中高风险地区名单。注意:以上数据仅限于中国大陆地区 ,不包括港澳台。
微信搜索公众号“广州本地宝”,关注后在对话框回复【风险】,可获全国/广州疫情风险等级查询系统 、中高风险最新名单+调整时间等信息 。不过该途径可能不直接提供表格下载或一键复制功能 ,但可以获取最新的中高风险地区名单信息,再自行总结成表格。

北京通州区属于低风险地区吗
北京通州区并非全域属于低风险地区,其中北苑街道为中风险地区,其余部分街道和乡镇为低风险地区。具体如下:中风险地区:北苑街道 。
通州区中仓街道新华园社区:近14天无报告本土确诊病例 ,即日起由中风险地区降为低风险地区。调整后全市风险地区总数:截至近来,全市共有高风险地区14个,中风险地区29个。
北京通州区近来属于低风险区域(截止2022年6月22日11时)。风险区解封条件:低风险区域一般无强制封闭措施 ,但若局部出现疫情,封闭小区的解封时间通常需满足14天无新增病例的条件,具体解封时间需根据疫情防控实际动态调整 。
北京通州不属于高风险地区 ,截至5月1日17时,通州区有4个中风险地区,全市其它地区均为低风险地区。
发表评论