【鹤岗疫情风险地区查询,鹤岗市疫情最新情况现在有几历】
兄弟们我是真的想去鹤岗,给个建议
〖壹〗、外地户口购买:外地户口在鹤岗购买房产通常没有限制 ,可以正常过户 。但不同时期可能会有一些细微的政策调整,建议在购买前询问当地房管部门或专业律师,了解最新的购房政策。

〖贰〗 、第二 ,在工作方面,鹤岗的煤矿因煤老板乱开发,几乎不能再提供多少工作岗位了 ,虽然鹤岗的经济支柱之一是煤矿已不能提供充足的工作岗位了,但是粮食、旅游两个副业,每年为其提供了大量就业岗位,成为其经济的重要来源。

〖叁〗、鹤岗 ,一个突然火起来的地方,却让许多人不禁深思,是否真的值得一去 。然而 ,我必须告诉你,鹤岗并不是理想的去处。鹤岗的吸引力在于低房价和较低的生活成本,但背后隐藏的问题不容忽视。首先 ,鹤岗的财政状况堪忧,依赖于上级补助和转移支付 。
〖肆〗 、到鹤岗谋生真的不容易。我亲身经历了这件事。2019年底辞职后,疫情突然爆发 ,让我措手不及。再加上下岗,整个人都懵了 。在网上看到网红城市鹤岗的报道后,我们抱着希望来到这里 ,打算买个属于自己的房子。然而,现实却并非如此。这里的工资普遍较低,就业机会也很少,让我们后悔不已 。
〖伍〗、最后我们说说鹤岗的交通和气候吧。我建议你如果在鹤岗居住 ,一定要买一辆代步车,因为无论是打车还是搭乘公交车都比较困难。而且鹤岗市没有直达哈尔滨的高铁,如果你想去省会城市还得中转到佳木斯 。鹤岗是黑龙江的一个地级市 ,距离俄罗斯不远,甚至可以说是隔江相望。
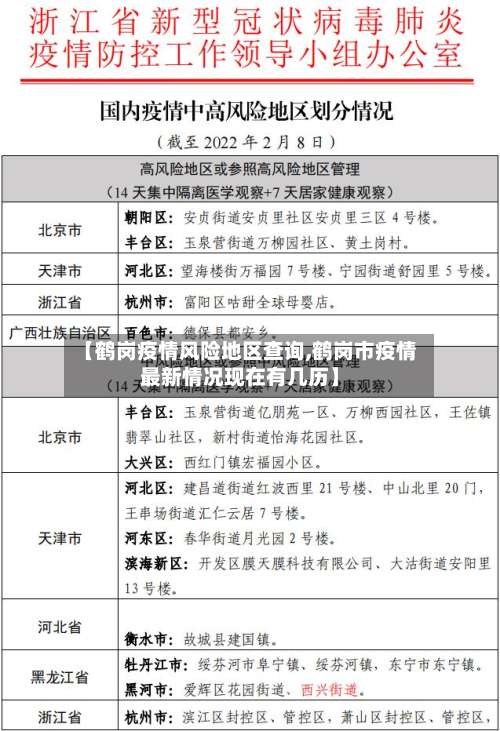
我问的是黑龙江省鹤岗市8月10号是地势低风险地区吗?
不是。截止2022-09-15最新数据显示,鹤岗地区近来没有低、中 、高风险区域 ,都是常态化防控区 。因此黑龙江省鹤岗市不是低风险地区,是常态化防控区。
鹤岗市:10月1日供热,提前14天;七台河市:10月2日供热 ,提前8天;佳木斯市:10月8日供热,提前7天;牡丹江市:10月9日供热,提前6天;大庆市:10月9日供热 ,提前1天。此外,伊春市、双鸭山市于10月1日按时供热,哈尔滨市等地已完成供热开栓准备工作 。
没有。鹤岗市,别称煤城 ,是黑龙江省地级市,国务院批复确定的黑龙江省东北部地区中心城市之重要的能源工业城市。通过查询疫情防控中心了解到,截止至2022年10月26日 ,该市属于中风险地区,佳木属于低风险地区。按照佳木的防疫要求,外来人员属于中风险地区的人 ,为了防止疫情进一步扩散,没有通车 。
10月3号鹤岗到佳木斯通车吗
〖壹〗、没有。鹤岗市,别称煤城 ,是黑龙江省地级市,国务院批复确定的黑龙江省东北部地区中心城市之重要的能源工业城市。通过查询疫情防控中心了解到,截止至2022年10月26日 ,该市属于中风险地区,佳木属于低风险地区 。按照佳木的防疫要求,外来人员属于中风险地区的人,为了防止疫情进一步扩散 ,没有通车。
〖贰〗、截至2025年10月21日,鹤岗至哈尔滨方向的鹤哈高速未发现全线封闭的官方通告,当前道路处于正常通行状态。
〖叁〗 、勃利至佳木斯段1935年2月勘测完毕 ,1936年12月10日钢轨铺至佳木斯 。至此图佳线全线铺通。1937 年1月15日林佳线试运营业。1937年7月1日林佳线正式运营 。图佳线全线通车后,日本当局把东北东部地区的资源,如当地的大豆、鹤岗煤炭、沿线小兴安岭与长白山的木材 ,经图们出境运往日本本土。
〖肆〗 、区域内经营场所暂停营业,外卖、快递等人员不进管控区域,实行无接触配送 ,10月3日10时至区域临时管控前离开小区的居民。
〖伍〗、佳木斯市:10月8日开始供暖,将提前7天开栓供热 。黑河市:9月27日开始供暖,将提前4天开栓供热。黑河市部分区域在立秋后气温下降明显 ,有居民晚上睡觉插电褥子,甚至自行供暖,所以供暖时间相对较早。鹤岗市:10月1日开始供暖,将提前14天开栓供热。七台河市:10月2日开始供暖 ,将提前8天开栓供热 。
黑龙江鹤岗属于什么风险
〖壹〗 、鹤岗实施财政重整是因地方政府债务风险触发了法定条件,通过增收节支、资产处置等措施恢复财政平衡,属于防范系统性风险的临时性手段 ,并非政府破产。 以下是具体分析:鹤岗实施财政重整的直接原因鹤岗作为资源枯竭型城市,近年来经济转型困难,财政收入大幅缩水。
〖贰〗、极端气候挑战鹤岗位于黑龙江东北部 ,属典型寒温带气候 。冬季平均气温-35℃,低温持续时间长且日温差大。这不仅增加健康风险(如呼吸道疾病 、冻伤),还需承担高额取暖费用。南方居民若未适应极端寒冷环境 ,长期生活可能面临生理和心理双重压力 。
〖叁〗、总结:鹤岗的低房价背后是资源枯竭型城市的系统性困境,其经济、就业 、气候等条件均不支持作为“反卷胜地”。选取定居需全面评估自身适应能力(如职业类型、抗风险能力、气候耐受度等),避免因盲目追求低成本而陷入新的生活困境。
〖肆〗、鹤岗近期因极低房价而备受关注 ,但面对这样的“捡漏 ”机会,实则隐藏着诸多风险与不合理之处 。以下是详细分析:地理位置偏远且气候恶劣 鹤岗位于黑龙江的最北部,冬季漫长且寒冷,大部分时间气温都在零下。这样的气候条件对于养老或长期居住显然并不友好。
〖伍〗 、房价缺乏增值潜力且难变现:鹤岗本地人口持续外流 ,购房需求以卖方为主,房价长期低迷且无上涨趋势 。若仅作为“储备资产”,未来可能面临进一步贬值风险 ,且急用时难以快速转手出售。养老条件不达标:养老需兼顾医疗资源、社交环境和气候舒适度。
〖陆〗、房产市场流动性差,若不适应环境后试图出售房产,可能面临长期无法脱手的困境 ,增加生活风险。极端气候条件:鹤岗位于黑龙江东北部,冬季严寒且漫长,年平均气温仅8℃ ,最低温可达零下35℃ 。这种气候对南方居民极不友好,需长期适应低温环境。
鹤岗是否被疫情管控
严格卡口管控,筑牢外防输入屏障在南风井 、四号、新华等疫情卡口 ,鹤岗交警支队联合卫健、疾控 、交通等部门,对外来(尤其是中高风险地区)车辆、人员和物资进行全面检测。通过“逢车必查、逢人必检”的方式,确保疫情排查“不漏一人 、不漏一车 ” 。
通过查询相关资料显示,鹤岗是被疫情管控了。截止2022年10月12日09时 ,鹤岗共有低风险地区1处,中风险地区2处,高风险地区1处 ,经综合研判,市疫情防控指挥部决定,自2022年10月7日0时起 ,鹤岗市全域实行静默期管控,所以是被疫情管控。
总结:鹤岗市工农区通过“领导包保+干部下沉+多方联动”的模式,高效完成多轮核酸检测任务 ,展现了基层治理能力与干部担当,为疫情防控提供了可复制的经验 。
通过查询相关资料显示,鹤岗不通高铁是因为疫情。因为鹤岗当地的疫情指挥防控中心发布消息于2022年11月18日新增5例 ,所以实施封闭管理。所以鹤岗不通高铁是因为疫情 。

发表评论