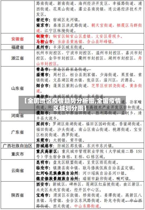
【全国地区疫情趋势分析图,全国疫情区域划分图】
【5.13新冠图表】意大利新增治愈3502例,现存病例降至8万以下
〖壹〗 、意大利疫情核心数据新增治愈:3502例 现存病例:降至8万例以下(具体数值需借鉴实时数据 ,但已明确低于阈值)趋势分析:治愈数显著增加,现存病例持续下降,表明疫情控制取得进展。图:意大利疫情关键指标变化(示例图 ,实际数据需结合动态更新)其他国家疫情对比 西班牙:累计确诊超27万例,累计死亡超7万例 。

〖贰〗、意大利新增新冠肺炎确诊病例6557例,系单日最大增幅 ,新增死亡病例793例,累计确诊病例增至53578例,累计死亡病例达4825例。以下是详细情况:疫情数据与趋势意大利仍是全球因新冠病毒死亡人数比较多的国家。

〖叁〗、意大利新增新冠死亡病例368例,累计死亡达1809例;瓦伦西亚球员加亚和曼加拉新冠检测呈阳性 。意大利疫情数据更新 据意大利安莎社报道 ,当地时间过去24小时,意大利新增确诊3590例,增长率为17% ,创下单日新增确诊数新高;累计确诊病例达24747例。

〖肆〗 、日,贝尔加莫省梅佐尔多市市长拉伊蒙多·巴利科因感染新冠病毒去世,其好友乔尔吉奥·瓦洛蒂是意大利首位因新冠肺炎去世的市长。意大利要求所有入境人员隔离14天 。伊朗新增确诊1046例 ,累计18407例伊朗卫生部19日宣布,过去24小时内新增确诊1046例,累计确诊18407例 ,其中1284人死亡,5979人治愈。

全国疫情数据分析-截止3月10日
截至3月10日,全国疫情数据呈现境外输入病例增加、本土新增减少、重症病例持续下降的特点 ,湖北省仍是疫情核心区域,但治愈率显著提升。 以下为具体分析:境外输入病例情况新增情况:3月10日确诊境外输入病例10例,来源包括意大利(8例,分布在北京 、山东、上海)、伊朗(1例 ,甘肃)和美国(1例,北京)。
截止至北京时间3月10日19时,中国新增新冠肺炎确诊病例20例 ,累计确诊80924例;意大利累计确诊超9000例,达到9220例 。
截至3月10日11点,全球累计报告113 ,754例新冠肺炎感染者,疫情呈现多国扩散态势,中国以外地区防控形势严峻。
全国疫情数据分析-截止3月13日
〖壹〗、截至3月13日 ,全国疫情数据呈现以下核心特征:确诊病例清零省份增多 、境外输入风险上升、重症病例持续减少、治愈率显著提升,但湖北省仍有新增死亡病例。 以下为具体分析:确诊病例清零与低存量省份7省份确诊清零:西藏 、青海、福建、新疆 、安徽、江西和澳门已宣布现有确诊病例清零,表明局部疫情防控成效显著 。
〖贰〗、月13日0—24时 ,全国新增确诊病例11例,其中境外输入确诊病例7例,本土确诊病例4例(湖北武汉4例)。以下是详细数据及分析:全国总体数据新增确诊:11例(含境外输入7例,本土4例)。新增死亡:13例 ,均来自湖北(武汉10例) 。新增疑似:17例,其中湖北0例,其余省份17例。
〖叁〗 、过去24小时死亡病例中 ,9名为男性,3名为女性,全部来自达卡地区。自疫情暴发以来 ,男性死亡人数(6451人)显著高于女性(2076人) 。
〖肆〗、近期上海疫情问题梳理分析报告事件概述自上海疫情发生,防疫工作备受关注。3月23日以来,上海无症状感染者单日增长过千 ,确诊病例持续走高,防控政策不断调整。当前上海防疫形势严峻,攻克突出问题、确定拐点时间成为舆论焦点 。据统计 ,涉“上海疫情 ”信息总量达5275304条。
〖伍〗 、020年3月13日0—24时,湖北省新增新冠肺炎确诊病例4例,均为武汉市病例,其他16个市州新增确诊病例为0例 ,湖北除武汉外已连续9天零新增。 具体数据及分析如下:新增确诊病例分布全省新增4例确诊病例,全部集中在武汉市,其他地区(包括孝感、黄冈、荆州等16个市州)新增确诊病例均为0例。
新冠肺炎疫情变化分析(2月23日)
全国疫情总体趋势确诊病例增长放缓 新增确诊病例数较前几日显著下降 ,表明疫情扩散速度减缓 。现有病例数(累计确诊-累计治愈-累计死亡)仍处高位,但增速趋缓。疑似病例管控成效显现 新增疑似病例数持续减少,疑似病例总数较昨日增加幅度收窄 ,反映筛查与隔离措施有效。
疫情数据全国数据:截至2月23日上午10点,印度新增确诊病例10,584例 ,累计确诊11,016,434例;新增死亡病例数据未提及 ,累计死亡156,463例;累计康复10,699,410例;现有确诊147 ,306例 。印度确诊病例数居全球第2位。
新增数据:2月23日0-24时,湖北全省新增本土确诊病例10例(均为武汉市确诊病例)。新增本土无症状感染者1例(为武汉市无症状感染者) 。新增境外输入新冠肺炎确诊病例4例(为巴基斯坦输入)。新增境外输入无症状感染者4例(为巴基斯坦输入)。新增疑似病例0例 。新增死亡病例0例。
一图看懂全国各地区新冠累计确诊人数
全国各地区新冠累计确诊人数可通过以下图表直观了解,颜色越深代表确诊病例数越多:累计确诊病例前五地区及数据:香港:306804例 ,为全国累计确诊病例比较多的地区。湖北:68391例,早期疫情严重地区,累计确诊数位居前列 。吉林:36603例 ,曾出现局部疫情反弹,累计确诊数较高。
全球累计新冠确诊病例突破3000万例,其中美国、印度 、巴西“贡献”最大 ,具体数据及分析如下:美国:确诊病例达660万+,占全球总数的近1/4。美国疾控中心估计实际感染人数可能是确诊人数的10倍以上,即约6600万。美国疫情规模长期居全球首位 ,与其人口规模、早期检测策略及防控措施的局限性密切相关 。
截至4月18日(北京时间7点),意大利累计确诊超17万例,西班牙超19万例。 以下为具体数据及图表分析:核心数据西班牙:累计确诊190,839例(4月17日数据) ,累计死亡20,002例,死亡率约5%。意大利:累计确诊172 ,434例(4月17日数据),累计死亡22,745例 ,死亡率约12% 。
累计确诊:18448402例 累计死亡:514092例 单日新增确诊:27804例 单日新增死亡:618例 德尔塔毒株死亡病例:巴西南部巴拉纳州一名42岁孕妇于4月5日从日本返回后确诊,4月18日因病情恶化剖腹产,产后去世。其早产婴儿新冠病毒检测阴性 ,近来健康。
上周日(3月8日)马德里确诊病例为202例;本周一(3月9日)数据翻倍至436例,单日新增病例占累计总数的57% 。这种短期内病例激增的情况,反映出病毒传播的强隐蔽性和快速性。
发表评论