疫情风险区最新地区/疫情风险地区 最新

全国疫情中高风险地区名单最新

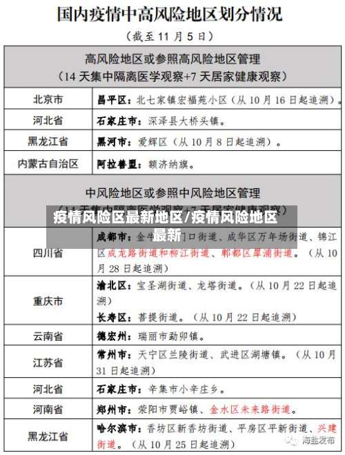
广东湛江疫情中高风险地区来厦门人员需实施14天集中或居家医学观察,并主动报备 ,建议暂缓来(返)厦直至风险等级降至低风险。具体说明如下:中高风险地区人员管理要求湛江疫情中高风险地区人员应暂缓来(返)厦门,待所在地区风险等级降至低风险后方可来(返)厦 。

疫情风险区最新地区/疫情风险地区 最新-第1张图片

结果查看:选好后,即可看到该市(区)的最新中高风险疫情地区名单。如有需要 ,还可以“生成图片”或者“一键复制 ”。各地防疫政策查询步骤一:打开微信/百度/支付宝,搜索“国务院客户端”小程序,并搜索“各地疫情防控政策措施” 。步骤二:输入出发地以及目的地 ,即可查询两地进出政策。

疫情风险区最新地区/疫情风险地区 最新-第2张图片

打开微信搜索功能打开手机中的微信app,点击顶部“搜索 ”选项。进入粤省事小程序在搜索页面输入“粤省事”,点击搜索结果中的“粤省事”小程序 。进入疫情区域页面在粤省事首页点击“疫情区域 ”选项 ,进入风险地区查询页面。查看风险地区名单页面会直接显示全国高风险和中风险地区列表,用户可滑动查看完整信息。

全国中高风险地区名单可通过以下方式实时查询:国务院官方微信小程序:查询方式:直接点击进入该小程序,即可获取最新的全国风险等级信息 。信息来源:数据来源于各地政府和卫健委的官方发布 ,确保信息的权威性和准确性。

近来无法直接提供全国中高风险地区的具体名单 ,但可通过以下方法实时查询最新信息:查询途径:通过百度App搜索【疫情风险等级查询】,进入国家政务服务平台或国务院客户端提供的查询服务页面。该服务由官方权威发布,数据实时更新 ,可确保信息准确性 。

例 。其中:香港特别行政区13613例(出院12730例,死亡213例)澳门特别行政区79例(出院79例)台湾地区18681例(出院13742例,死亡851例)温馨提示:可通过微信搜索公众号“北京本地宝” ,关注后在对话框回复【风险】获取北京/全国疫情风险等级查询入口、全国中高风险地区最新名单(实时更新)。

最新中高风险地区名单(2020)

上海中高风险地区名单 高风险地区:无中风险地区:黄浦区:贵西小区;昭通路居民区(福州路以南区域);中福世福汇大酒店。宝山区:临江新村(二村)小区 。从上海回来是否需要隔离 对于来自中高风险地区的人员:按照疫情防控要求,来自中高风险地区的人员需要采取隔离措施。

全国中高风险地区名单截止1月27日高风险地区(9个):河北省(3个)石家庄市藁城区全域;石家庄市新乐市全域;邢台市南宫市全域。黑龙江省(4个)绥化市望奎县全域;绥化市海伦市永富镇众发村;绥化市海伦市永富镇东大村;哈尔滨市利民开发区裕田街道 。吉林省(1个)通化市东昌区全域。

许昌中高风险地区去厦门需要隔离,一律实施14天集中或居家医学观察。具体说明如下:中高风险地区人员来返厦门规定许昌疫情中高风险地区人员应暂缓来(返)厦门 ,待所在地区风险等级降至低风险后方可来(返)厦 。

广州市个别区域疫情风险等级调整的通告(4月9日最新)

〖壹〗 、自2022年4月9日起,广州市白云区三元里大道1008号鸿盈汇大厦调整为中风险地区。调整依据:根据广东省新冠肺炎防控指挥办疫情防控组《关于印发广东省新冠肺炎本地疫情应急处置方案(第三版)的通知》,经广州市新冠肺炎防控指挥办同意后作出调整。风险等级划分标准:高风险地区:累计病例超过50例 ,14天内有聚集性疫情发生 。

〖贰〗、本土聚集性疫情情况:9日,本土再次发生聚集性疫情,新增本土确诊病例12例 ,为3月11日以来比较高。吉林省疫情及风险等级调整:吉林省9日新增本地确诊病例11例。吉林省舒兰市风险等级由中风险调整为高风险 ,对全市所有社区、村(屯)实行封闭管理 。

〖叁〗 、广州南沙新增一中风险地区:自2021年6月7日起,广州市南沙区珠江街道嘉安花园由低风险地区调整为中风险地区 。其他地区风险等级不变。广州荔湾区核酸检测安排:定于6月8日对荔湾区白鹤洞、中南、海龙 、冲口、东漖、茶滘 、花地、石围塘、东沙等9条街道辖区内全体居民进行全员核酸检测。

中高风险地区怎么查询

在微信中查询中高风险地区,可通过国务院客户端小程序实现 ,具体操作如下:打开微信并进入小程序界面启动微信APP,点击底部导航栏的“发现”选项,在发现页中选取“小程序 ”入口 。搜索并进入国务院客户端小程序在小程序搜索框中输入“国务院客户端” ,从搜索结果中选取官方小程序,点击进入后找到“疫情风险查询”功能模块。

可以通过支付宝的国务院服务中的疫情风险等级查询功能,查自己是否去过中高风险地区 ,具体操作如下:打开手机的支付宝软件,点击下面的市民中心。点击下面的国务院服务 。最后选取下面的疫情风险等级查询即可。通过该功能,可以查询自己去过或计划前往的地区是否为中高风险地区。

目的地是否为中高风险地区可通过“国务院客户端 ”小程序查询 ,出行防疫政策也可通过该小程序获取 。 具体操作如下:疫情风险等级查询步骤一:扫码进入“国务院客户端 ”小程序的“疫情风险等级查询”服务。步骤二:选取“点击查看全国中高风险疫情地区”。步骤三:点击“全国 ”,选取想要查询的省 、市(区) 。

可以通过微信“智桂通”小程序查询中高风险地区,具体操作如下:步骤1:搜索小程序打开微信 ,在搜索栏输入【智桂通】 ,点击对应小程序进入。步骤2:定位查询入口进入小程序首页后,下拉页面找到【中高风险地区】功能模块。

可以通过夸克软件查询中高风险地区,具体方法如下:工具/原料:红米K40 、MIUI1夸克0.231 。方法/步骤:首先打开手机的夸克软件 ,点击下面的更多 。接着点击下面的疫情动态。之后点击下面的查看周边中高风险地区信息。最后就可以查看到中高风险地区了 。

步骤一:进入《扫码抗疫情》小程序打开微信,点击顶部“搜索小程序”栏,输入“扫码抗疫情 ” ,在搜索结果中选取并进入该小程序。步骤二:选取《更多服务》进入小程序后,找到并点击《疫苗信息》选项,在展开的菜单中选取《更多服务》。

全国中高风险地区最新名单附实时查询入口

全国中高风险地区名单可通过以下方式实时查询:国务院官方微信小程序:查询方式:直接点击进入该小程序 ,即可获取最新的全国风险等级信息 。信息来源:数据来源于各地政府和卫健委的官方发布,确保信息的权威性和准确性。上海本地宝风险专题服务:查询方式:点击进入上海本地宝的风险专题页面,可获取全面的风险地区数据。

疫情风险等级查询步骤一:扫码进入“国务院客户端”小程序的“疫情风险等级查询”服务 。步骤二:选取“点击查看全国中高风险疫情地区 ”。步骤三:点击“全国” ,选取想要查询的省、市(区)。结果查看:选好后,即可看到该市(区)的最新中高风险疫情地区名单 。

步骤一:找到小程序在微信中搜索并进入【国家政务服务平台】程序。步骤二:进入查询页面在小程序页面中点击【各地疫情风险等级查询】选项。步骤三:选取全国中高风险地区在地区信息页点击【全国中高风险疫情地区】按钮 。

通过国务院官方微信小程序,直接点击进入获取最新风险等级信息 。 上海本地宝也提供风险专题服务 ,同样点击进入获取全面数据。请注意 ,以上数据仅限于中国大陆地区,不包括港澳台。信息权威来源于各地政府和卫健委的官方发布,确保准确性 。

通过微信查看全国中高风险疫情地区的具体操作步骤如下:打开微信并进入小程序界面启动微信后 ,点击底部导航栏的“发现”选项,在发现页中选取“小程序 ”功能入口。搜索并进入国家政务服务平台在小程序搜索框中输入“国家政务服务平台”,点击搜索结果中的官方小程序进入。

2022全国中高风险区名单汇总全国中高风险地区名单最新更新

〖壹〗、全国中高风险地区名单持续更新如下:截至2022年6月21日 ,全国有高风险地区11个,中风险地区38个如下 。

〖贰〗 、近期海内疫景象势较为严峻,而按照最新的全国中高风险地域名单按照果真数据总结 ,最新变革以官方数据为准,关于详细的最新全国中高风险地域名单下面一块儿来相识下。

〖叁〗、022年3月5日0—24时,全国新增本土病例175例 ,近来国内的疫情形势较为严峻,那么关于最新的全国疫情中高风险地区名单,(不含港澳台)疫情中高风险地区名单都有哪些 ,一起了解下。

〖肆〗、近期国内多地出现新冠肺炎关联病例 ,各地疫情风险等级随时发生变化,以下是国内中高风险地区名单,将持续更新最新消息 ,详情请见下文 。

发表评论